1. How many electrons are there in the third cell of the copper atom?
A 8
B 13
C 18
D 29
2. Which is the semiconductor material?
A Eureka
B Ebonite
C Manganin
D Germanium
3. What is the indication of neon polarity indicator used for checking A.C. supply?
A Both electrodes will glow
B Only one electrode will glow
C Both electrodes will be flickering
D One electrode will glow and another will be flickering
4. Calculate the electrical energy in unit consumed by 500W lamp for 5 hours.
A 0.5 unit
B 1.0 unit
C 1.5 unit
D 2.5 unit
5. What is the value of hot resistance of a bulb rated as 100W/250V?
A 31.25 ohm
B 62.50 ohm
C 312.50 ohm
D 625.00 ohm
6. Which law states that in closed electric circuit, the applied voltage is equal to the sum of the voltage drops?
A Ohm’s law
B Laws of resistance
C Kirchhoff’s first law
D Kirchhoff’s second law
7. Calculate the total power of the circuit of two lamps rated as 200W/240V are connected in series across 240V supply?
A 50 W
B 100 W
C 200 W
D 400 W
8. What is the formula for the equivalent resistance ($\displaystyle R_{T}$) of the three resistors $\displaystyle R_{1}$, $\displaystyle R_{2}$ & $\displaystyle R_{3}$ are connected in parallel circuit?
A $\displaystyle R_{T}=R_{1}+R_{2}+R_{3}$
B $\displaystyle R_{T}=\frac{1}{R_{1}}+\frac{1}{R_{2}}+\frac{1}{R_{3}}$
C $\displaystyle R_{T}=\frac{1}{R_{1}+R_{2}+R_{3}}$
D $\displaystyle R_{T}=\frac{1}{\frac{1}{R_{1}}+\frac{1}{R_{2}}+\frac{1}{R_{3}}}$
9. What is the reading of ohmmeter across opened ‘$\displaystyle R_{2}$’ resistor?
B Indicate infinite resistance
C Total resistance value of the circuit
D Value of sum of the resistance of $\displaystyle R_{1}$ and $\displaystyle R_{3}$ only
10. What is the change of resistance value of the conductor as its diameter is doubled?
A Increases to two times
B Decreases to four times
C Decrease to half of the value
D No change in value of resistance
11. What is the name of the resistor?
B Wire wound resistor
C Carbon – film resistor
D Carbon composition resistor
12. Calculate the resistance value of the resistor by colour coding method.
B $\displaystyle 26\times 10^{3}W\pm 10%$
C $\displaystyle 32\times 10^{4}W\pm 10%$
D $\displaystyle 37\times 10^{4}W\pm 5%$
13. Why the ohmmeter is graduated with non- linear scale?
B Current is inversely proportional to resistance
C Resistance is inversely proportional to the square of current
D Voltage is directly proportional to the square of the current
14. Calculate the value of unknown resistance ‘RDC’ in the Wheatstone bridge network, If PAB=500W, QBC=300W, SAo = 15W, at balanced condition.
B 9 $\displaystyle \Omega$
C 6 $\displaystyle \Omega$
D 3 $\displaystyle \Omega$
15. Which material is having negative temperature co-efficient property?
A Mica
B Eureka
C Copper
D Manganin
16. What electrical quantities are related in Ohm’s law?
A Current, resistance and power
B Current, voltage and resistivity
C Current, voltage and resistance
D Voltage, resistance and current density
17. Calculate the value of resistance ‘R2’ in the parallel circuit.
B 4 $\displaystyle \Omega$
C 6 $\displaystyle \Omega$
D 8 $\displaystyle \Omega$
18. What is the effect of the parallel circuit with one branch opened?
A Current will remain same
B Whole circuit will not function
C No current will flow in that branch
D Voltage drop increase in the opened branch
19. What is the unit of resistivity?
A $\displaystyle ohm/cm$
B $\displaystyle ohm/cm^{2}$
C $\displaystyle ohm-metre$
D $\displaystyle ohm/metre$
20. Which type of resistor is used for Arc quenching protection in circuit breakers?
A Varistors
B Sensistors
C Thermistors
D Light dependent resistor (LDR)
21. Calculate the value of resistance by colour coding method.
B $\displaystyle 23\times 10^{4}W\pm 10%$
C $\displaystyle 25\times 10^{3}W\pm 5%$
D $\displaystyle 36\times 10^{4}W\pm 5%$
22. Calculate the unknown resistance “$\displaystyle R_{DC}$” in the Wheatstone bridge circuit, if $\displaystyle P_{AB}$=400 ohms, $\displaystyle Q_{BC}$=200 ohms and $\displaystyle S_{AD}$=12ohms at balanced condition.
B 6 $\displaystyle \Omega$
C 8 $\displaystyle \Omega$
D 12 $\displaystyle \Omega$
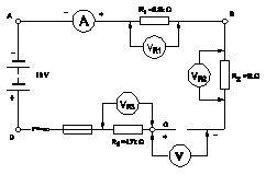
23. What is the reading of the voltmeter V?
B 6 V
C 9 V
D 18 V
24. Which is the application of series circuit?
A Voltmeter connection
B Lighting circuits in home
C Shunt resistor in ammeter
D Multiplier resistor of a voltmeter
25. What is the effect on opened resistor in series circuit?
A No effect in opened resistor
B Full circuit current will flow in opened resistor
C Total supply voltage will appear across the opened resistor
D No voltage will appear across the opened resistor
26. Calculate the resistance value in $\displaystyle R_{3}$ resistor.
B 6 Ohm
C 8 Ohm
D 12 Ohm
27. What is the effect of the circuit, if ‘ab’ points are shorted?
B Same current will flow in all branches
C Supply voltage will exist in each branch
D Total circuit current is equal to each branch circuit current
28. What is the name of the resistor if its resistance value increase with increase in temperature?
A Varistors
B Sensistors
C Thermistors
D Light Dependent Resistor (LDR)
29. What is the formula for Quantity of electricity (Q)?
A Current x Time
B Voltage x Current
C Current x Resistance
D Voltage x Resistance
30. What is the unit of conductance?
A Mho
B Ohm
C Ohm-m
D Ohm/m
31. Which one defines the change in resistance in Ohm($\displaystyle \Omega$) per degree centigrade (°C)?
A Temperature effect
B Laws of temperature
C Temperature constant
D Temperature co-efficient
32. Which type of meter is used to test the polarity of battery?
A Moving iron ammeter
B Moving coil voltmeter
C Moving iron voltmeter
D Dynamo meter type wattmeter
33. What is the voltage drop in resistor ‘$\displaystyle R_{2}$’ in the series circuit?
B 10 volt
C 15 volt
D 20 volt
34. Which is the application of series circuit?
A Fuse in circuit
B Voltmeter connection
C Electrical lamp in homes
D Shunt resistor in ammeter
35. Which method is used for measuring 1 Ohm to 100K Ohm range resistance?
A Substitution method
B Kelvin bridge method
C Wheat stone bridge method
D Voltmeter and ammeter method
36. What is the S.I unit of specific resistance?
A $\displaystyle Ohm/cm$
B $\displaystyle Ohm/metre^{2}$
C $\displaystyle Ohm-metre$
D $\displaystyle Micro ohm/cm^{2}$
37. What is the value of resistance of the resistor?
B $\displaystyle 3300\pm 10%$ ohm
C $\displaystyle 33000\pm 5%$ ohm
D $\displaystyle 330000\pm 10%$ ohm
38. What is the purpose of the shunt resistor ‘$\displaystyle R_{2}$’ used in series type Ohm meter circuit?
B To increase the value of meter resistance
C To adjust the zero position of the pointer
D To prevent the excess current in the circuit
39. Which electrical quantity affects the heat generated in a conductor?
A Voltage
B Square of the current
C Square of the resistance
D Current passed through it
40. What is the change in value of resistance of the conductor, if its cross section area is doubled?
A No change
B Decreases 2 times
C Increases 2 times
D Decreases 4 times
41. Calculate the voltage drop across the resistor ‘R4’ in the circuit?
B 72 V
C 80 V
D 100 V
42. What is the resistance of Light Dependent Resistor (LDR), if the intensity of light is increased?
A Increases
B Decreases
C Remains same
D Becomes infinity
43. Which formula is used to calculate the power of a DC circuit?
A Voltage x time
B Current x voltage
C Current x resistance
D Voltage x resistance
44. Calculate the hot resistance of 200W / 250V rated lamp.
A 31.25 $\displaystyle \Omega$
B 62.5 $\displaystyle \Omega$
C 312.5 $\displaystyle \Omega$
D 625 $\displaystyle \Omega$
45. What is the value of resistance in an open circuit?
A Zero
B Low
C High
D Infinity
46. Which resistor the lowest current flows in a parallel circuit having the values of 50$\displaystyle \Omega$, 220$\displaystyle \Omega$, 450$\displaystyle \Omega$ and 560$\displaystyle \Omega$ connected with supply?
A 50 $\displaystyle \Omega$
B 220 $\displaystyle \Omega$
C 450 $\displaystyle \Omega$
D 560 $\displaystyle \Omega$
47. What is the specific resistance value of copper conductor?
A 1.72 $\displaystyle Ohm/cm^{3}$
B 1.72 $\displaystyle Micro ohm$
C 1.72 $\displaystyle Micro ohm/cm^{3}$
D 1.72 $\displaystyle Micro ohm/m$
48. Which is inversely proportional to the resistance of a conductor?
A Length
B Resistivity
C Temperature
D Area of cross section

0 Comments